发布日期:2022-03-20

按照《国务院第三次全国土壤普查领导小组办公室关于开展普查实验室筛选工作的通知》(农建发〔2022〕3号)要求,经相关实验室自愿申请,所在地省级第三次土壤普查办公室(农业农村(农牧)厅(局、委))初步筛选推荐,我们组织专家复核和评审等程序,确定了第一批检测实验室名单,现予以公示,公示时间为2022年4月1日至4月7日。
农业农村部农田建设管理司
2022年3月31日
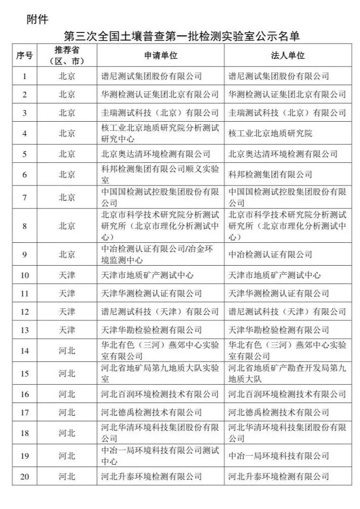
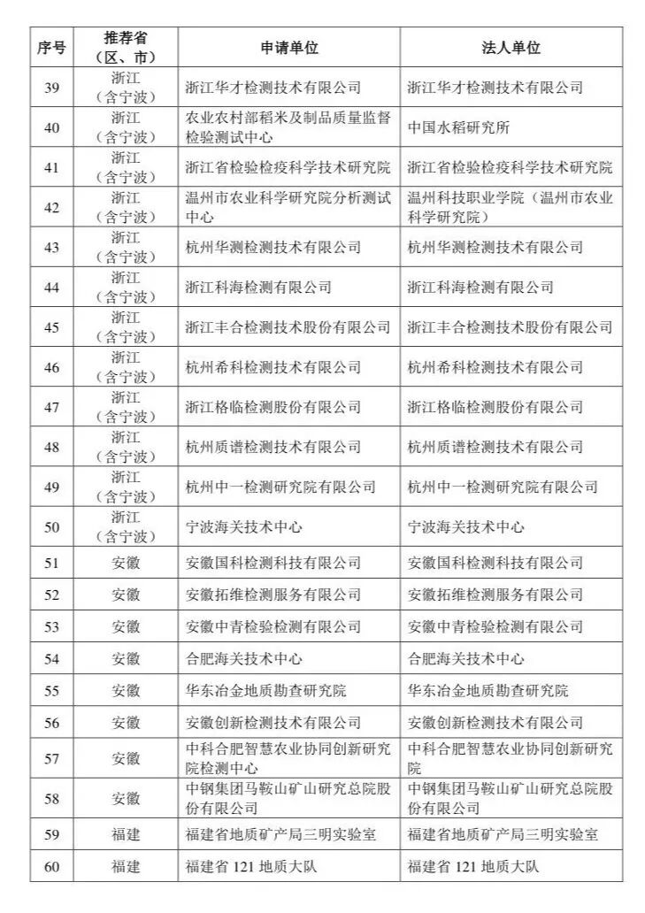
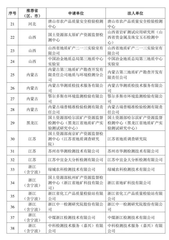
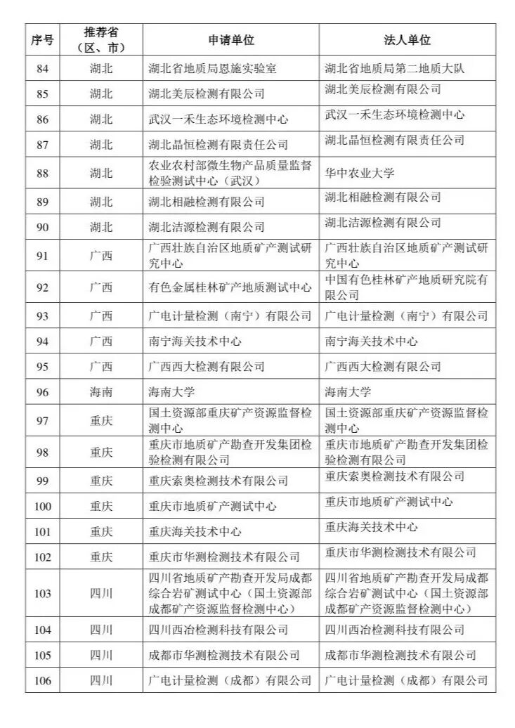
附件:第三次全国土壤普查第一批检测实验室公示名单







全自动石墨加热消解仪采用“一站式”智能无人操作方式,最高温度260℃,实验室人员仅需完成称重,仪器自动完成加酸、消解、赶酸、定容,为实验室准确、稳定、高效完成样品前处理工作。适用环境检测
产品优势
01
安全保障性能
最优防辐射功能,多层特氟龙平台,酸气自动快速排出;
无线远程监控,配置 PC 终端,无需布线,实现无人值守工作;
02
提升工作效率
采用高效、独立的模块操作,42 位/84 位设计,高效批量处理;
03
数据可溯源性
受热均匀,智能的温度控制,自动采集和保存数据,消解过程的可追溯;
04
方法适用性
05
保证精密度和准确度
全程自动化、标准化、程序化消解,替代人工操作,带质控样品全程控制;
智能系统
自动加液系统
高精度蠕动泵,不间断精确加液;
稳定机械臂,超声传感器,定位精确;
8 试剂通道,可同时加液并可任意组合消解;
全PFA管路设计,耐腐蚀,
试剂管路独立设计,无需清洗管路
酸气排放系统
PTFE 消解内腔一体围蔽设计,有效除酸雾;
无需放入通风柜,自主排酸;
超大风量耐腐风机,酸气排放效果最佳,自由调节风量
智能机械手系统
智能机械手可以根据软件指令,进行取样和放样的操作。
具有精密位置控制技术,保证取样的准确快速。
软件控制系统
用户友好界面,图形化工作站,操作简单;
开机自动识别系统,仪器运行状态实时反馈。
温度自动监控系统
实时温度监控,确保数据的准确性。
无线蓝牙控制系统
采用无线蓝牙传输控制技术,数据传输稳定,断开自动续传。
Lims 系统
实时上传检测数据,科学完善实验管理可对接 LIMS( 实验室信息管理系统)。
应用案例:土壤消解
同等样品 42 个处理效率比对(步骤包括:称量、加酸、加热消解、巡查、定容)

使用全自动石墨加热消解仪,规避了人工操作的误差,使检测结果更为准确公正;分析速度快、灵敏度高、重现性好、精密度高、操作简单、自动化程度高。全自动石墨加热消解仪能实现持续运行,永不停歇,节省人工,极大提高工作效率。


END

